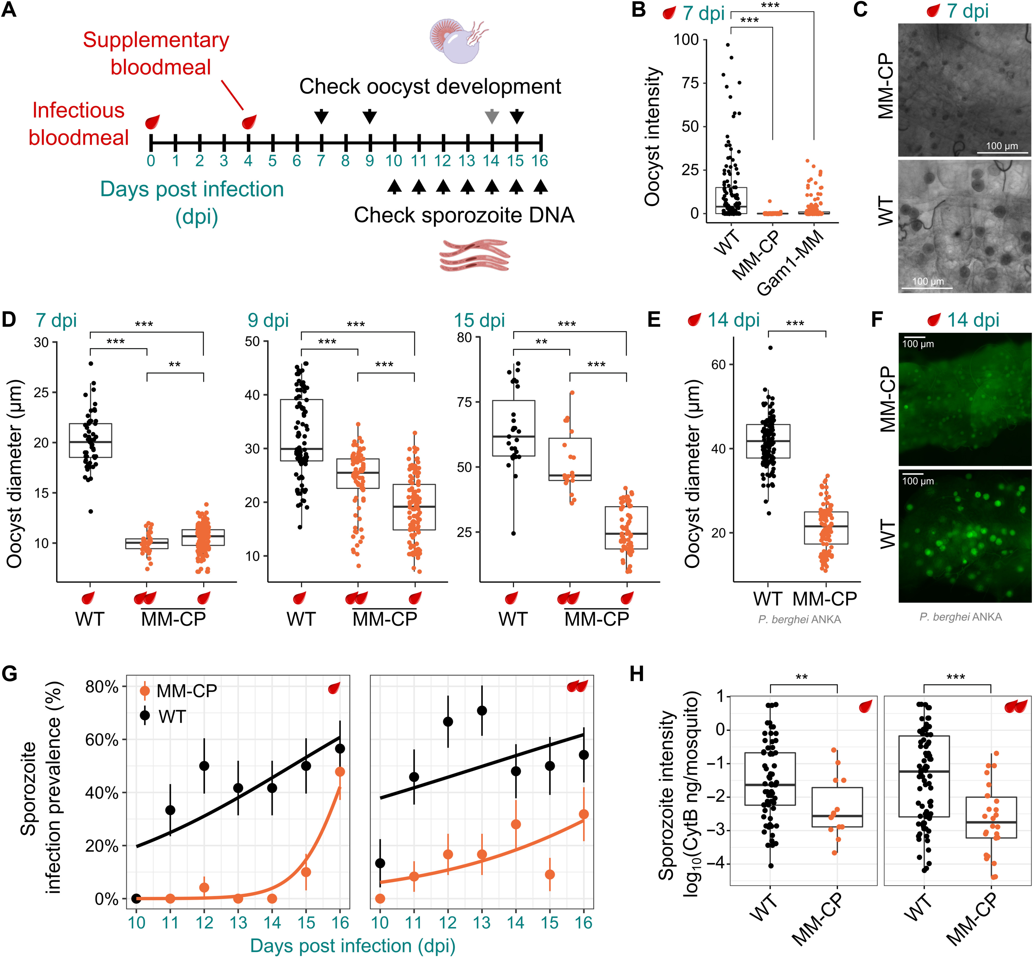
科学家培育出不传播疟疾的蚊子
2022-09-23
靶向药物递送与微藻主动运动相结合 微型游泳机器人有望治疗致命肺炎
研究揭示人工异源四倍体鱼基因组
问鼎“世界航天奖” 天问一号团队获赞誉
【朝闻天下】科技助力“黑土粮仓”建设 大河湾:大数据+智能装备为农业发展赋能
【朝闻天下】科技助力“黑土粮仓”建设 齐齐哈尔:立体监测网支撑智能化管控
【朝闻天下】奋斗者·正青春“二次元的中科院物理所”让科普成爆款
【新闻直播间】《地球大数据支撑可持续发展目标报告(2022)》发布 为联合国2030年可持续发展议程提供支撑
智能微型机器人用电子“大脑”自主行走
可持续发展科学卫星1号数据面向全球开放共享