科技事业发展:汇聚高水平科技自立自强磅礴力量
2022-09-05
“韦布”拍摄首张太阳系外行星图像
非接触人机交互系统应用取得新进展
西南喀斯特地区发现多个植物新种
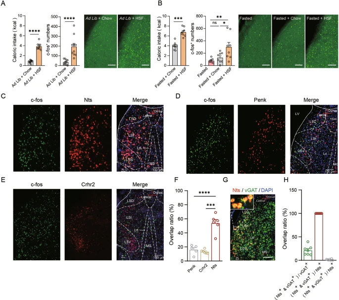
科学家发现调控享乐性摄食的神经环路
我国学者实现高效率多形式盐差能发电
国产大型太阳能无人机首飞成功
用好人工智能构建新产业生态
连续6年保持两位数增长——我国研发投入何以再创新高
另类蛋白暗藏蝗虫长途飞行窍门
2022-09-02