近日,中国科学院东北地理与农业生态研究所农田有害生物控制学科组研究员孟凡立团队与美国密歇根州立大学Jiming Jiang团队、英国约翰英纳斯中心Anne Osbourn团队合作,在《美国国家科学院院刊》(PNAS)上,在线发表了题为Identification and functional validation of super-enhancers in Arabidopsis thaliana的研究论文。该研究在植物中首次定位和鉴定植物超级增强子,并将超级增强子概念引入植物研究领域。
增强子是长度约200 bp非编码DNA序列,通过结合转录因子(Transcription factor)和辅助因子(Mediator)作用于对应的启动子上,增强基因表达的效率。与启动子相比,增强子调控基因表达不具有方向性,可位于靶基因上游或下游,也可位于靶基因内含子中。多数增强子只在细胞特定发育阶段或特定外界环境诱导下才激活或增强靶基因转录效率。因此,增强子决定基因在什么时间、在哪里,以及以何种水平进行表达,在基因表达调控中具有决定性作用。2013年,Richard Young实验室基于当时哺乳动物增强子的研究基础,首次提出“超级增强子”(super enhancer)概念。超级增强子(SEs)是由连续排列的增强子串联形成的增强子簇,跨度可达8-20 Kb,具有更高的转录激活相关组蛋白修饰,富集高密度的转录因子和辅因子,调控基因转录能力更强,被认为在哺乳动物的细胞分化、免疫应答等重要生物学过程中发挥着重要的调控功能。超级增强子自从发现以来便成为世界科技前沿的研究热点,但尚缺乏关于植物超级增强子的研究。
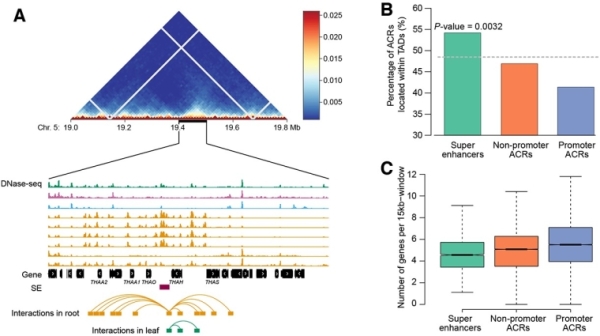
孟凡立团队利用拟南芥DNase I超敏感位点测序数据,在拟南芥全基因组范围内查找含有大的增强子簇的染色质开放区域,鉴定出749个候选超级增强子,最小的长度为1.5Kb。超级增强子所在基因组区域比其他启动子染色体开放区域对DNase I更敏感。超级增强子与拓扑关联域(TAD)紧密相关联(图1)。SEs及其预测靶基因与拟南芥器官和组织发育密切相关。这证明了拟南芥超级增强子与哺乳动物超级增强子具有相同的功能特征。该研究在由五个基因组成thalianol生物合成基因簇(BGC)中间定位了一个长3578 bp超级增强子,并利用CRISPR/Cas技术创制超级增强子的突变体。超级增强子中131-157 bp小片段缺失显著抑制基因簇中五个基因转录,导致拟南芥根明显变长(图2)。此外,SE区域中T-DNA插入致使基因簇五个基因转录改变。该研究表明超级增强子在拟南芥组织发育特性相关基因表达和类操纵子基因簇基因共表达中起到重要作用。
研究工作得到国家重点研发计划和国家自然科学基金的支持。

图1.植物超级增强子与拓扑关联域(TAD)紧密相关联

图2.超级增强子调控类操纵子基因簇中基因共表达